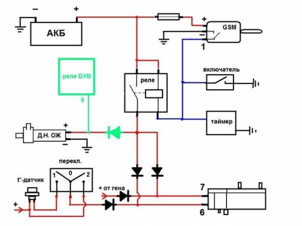
Ну вот и дошли руки до переделки догревателя в ППП. Один день ушёл на подготовку: покупку диодов и реле для схемы, проводов, переключателя и светодиодов. Долго изучал схемы подключения на микробе и Volkswagen Technical Site, наконец выбрал то что мне подходит и полез смотреть подводку проводов. Нашёл для подключения нужные провода в жиле. Они оказались других цветов чем в описании: на генератор шёл черный-красный, на датчик температуры — черный. Подсоединил по следующей схеме:

автор схемы Atrusha в фольцовского сайта


за размещение диодов на схеме большое спасибо Amnik из меня схемотехник так себе)))
www.drive2.ru
Eberspacher hydronic d5wz схема подключения
++++++ Загрузить Eberspacher hydronic d5wz схема подключения ++++++
->->->->-> Download link Eberspacher hydronic d5wz схема подключения ++++++
Eberspacher hydronic d5wz схема подключения
Место установки отопителя — под левой блок-фарой, на лонжероне. Тоже BERU номера GH001 или 0 100 226 340. Он же запускается паралельно с запуском двигателя и при достижении рабочей температуры теплоносителя антифриза он отключается. Как разобрать сие чудо? Это одно и тоже. Снимаем крышку корпуса и отключаем внутренний разъем 6.
Предполагается, что в конструкцию автомобиля не были внесены такие технические изменения путем установки дополнительного оборудования, которые могли бы повлиять на описанный ниже порядок установки. На форумах много обсуждают варианты просто изменения схемы подключения. А 4,5 часа из этих 5 подключал вентилятор отопителя чтобы включался не от ключа а вместе с автономкой.
При необходимости использовать проходную втулку. За счет этого примеси начинают выгорать раньше. Оказалось все очень даже просто. Видимо зимой попадает соль и между алюминиевым котлом и железным креплением идет электрохимическая реакция Везет тем у кого котел стоит под капотом.
Разрезать красный провод 2х-контактного разъема питания вентилятора и произвести электрические подключения в соответствии со схемой, представленной на рисунке. Прокладки для догревателя: Чертёж прокладки для котла D3WZ, D5WZ Можно скачать по ссылке: Если догреватель сильно дымит, но все же работает, то вероятная причина это закоксованность камеры сгорания или не герметичность прокладок. Город Minsk, часто не дома! Но мы к сожалению больше этим не занимаемся. Технические характеристики автомобиля, варианты. Но смущает разница в цвете проводов нескольких штук плюс добавился еще один провод у фишки. Технические характеристики автомобиля, варианты. Установить на кронштейн, входящий в монтажный комплект, колодку реле и колодку с предохранителями Вынуть предохранители.
Eberspacher hydronic d5wz схема подключения
Is there a kit to modify the D5WZ in my 2007 Mazda 5 so it will work independently from the engine. Догреватель штатный D5WZ 25 2163. Принципиальная схема подключения к системе охлаждения. Но мы к сожалению больше этим не занимаемся. Мы только выложили информацию, что такое возможно, и у нас это получалось на большинства автомобилей, только вот схема везде разная. На включатель на панели подходит питание от генератора,тоесть когда двигатель работает включается догреватель.
Город Minsk, часто не дома! Несмотря натяжелые фракции, содержащиеся в том же дизеле, оседают на стенках камеры, образуя коксовый налет. Прямая дорога к электрику.
Главная | Приспособления для ремонта автомобилей | Как прокачать топливную систему автономного отопителя. Проблемы с подачей топлива
С приходом холодов начинаются проблемы с работой автономного отопитиля. Часто это возникает из-за неисправностей в топливной системе отопителя. Да это и не странно, ведь не многие водители запускают автономный отопитель в тёплый период. Что может повлиять на возникновение проблемы с топливом и как прокачать топливную систему отопителя рассмотрим в этой статье, а также посмотрим схему простого устройства для управления подкачивающим насосом автономки.
Случиться неисправность в топливной системе отопителя может по причине подсоса воздуха через штуцер в топливозаборнике (предпочтительно для автомобилей Скания), или неплотного закрытия клапана в дозирующем насосе, или по причине перемерзания топлива или засорения штуцера дополнительного бачка автономки.

Но проблема эта разрешима: в первом случае заменой штуцера, во втором пробуем прокачать топливную систему, в третьем случае ищем неисправность. Закачать топливо можно попытаться даже без дополнительных устройств. Исправный топливный дозирующий насос закачает топливо после 3-4 включений отопителя (т.е. за 9-12 попыток запуска). Если насос подсажен, можно сделать инъекцию путем ввода в насос масла со стороны сетчатого фильтра (под алюминиевым штуцером на входе насоса).
На сервисе, чтобы не тратить драгоценное время клиента, мы используем не сложное самодельное приспособление для прокачки топливной системы

Собрано приспособление по этой схеме.

Мультивибратор, выполненный на транзисторах КТ 361, управляет выходным каскадом VT3, который в свою очередь управляет дозирующим насосом V (доработав выходной каскад, можно управлять и дозирующим насосом Webasto). Переменным резистором регулируем частоту работы насоса (хотя устройство всегда работает на максимальной частоте). Смонтировано приспособление в пластмассовом корпусе от реле поворотов автомобиля ВАЗ.
Органы управления вынесены наружу. Для индикации работы, использовали светодиод (на схеме не показан, включен между выводом к дозирующему насосу и массой, через сопротивление 1 КоМ). Подключаем дозирующий насос при помощи разъемов типа мама размером 5 и 3 мм.

Так как политика большинства грузовых сервисов «все механики могут всё!», то для защиты от неправильной полярности включения, питание подключили через диодный мост. В результате устройство стало независимым от полярности подключения.

Чтобы не открывать крышку АКБ, устройство запитаем от розетки освещения, используя питание габаритных огней прицепа. Но на грузовых автомобилях всё чаще в место двух 7 полюсных розеток освещения R и S типа стали применять 15 полюсные розетки. Поэтому для питания устройства лучше использовать розетку ABS.
Ну а теперь самое главное как пользоваться данным устройством.
Чит
motors4x4.ru
И вот добрались мои руки до переделки штатного догревателя Eberspacher hydronic D5WZ в предпусковый отопитель.

Полный размер
Т.к. штатного таймера найти не удалось (большая редкость на вторичном рынке), решил не врезать колхозные кнопки и прикупить штатную кнопку в консоль. Свободное место было только для кнопки парктроника и индикатора pass airbag-off. Выбор сделался сам собой.
Для начала было подобрано необходимое оборудование и оставлена электрическая схема подключений.
1. Кнопка парктроника.
2. Реле 23.3777 (Задних противотуманных фонарей 10-ки)
Изначально сделал схему с силовым реле, но для управления котлом она без надобности. Поэтому пришлось упростить.
Упрощенная схема ниже:

Полный размер
Схема переделки догревателя в автономку.
Черный провод от котла идет к датчику температуры под лобовым стеклом («+» для запуска подается 12В, при температуре меньше 10°C).
Черно-синий провод идет от котла к зажиганию («+» 12В).
Постоянный плюс, приходящий в салон и до которого можно быстро добраться обведен красным кругом. Стрелкой показан провод, от которого запитаны все реле и радио модуль.

Массу взял из под левой заглушки торпеды (с торца), где установлена колодка с минусовыми проводами.
Кнопки парктроника без фиксации. т.е. нажали кнопку — питание пошло, отпустили — питание отключилось. Для того, что бы питание можно было фиксировать и понадобилось реле 23.37777. Подойдет любое реле с похожим принципом работы. При нажатии на кнопку парктроника срабатывает реле и на pin№4 подается питание, которое остается и при отпускании кнопки. Данное реле в схеме необходимо только для работы кнопки парктроников и его спокойно можно заменить простой кнопкой с фиксацией положения.
Для того, что бы котел работал в режиме автономки необходимо включение дополнительной помпы и задержка ее выключения, а для этого необходимо переделать реле 454.3747.

Полный размер

Полный размер
Нужно правый конденсатор (на фото) заменить на конденсатор 330мФ, 30В и резистор (перед микросхемой на фото) заменить на маломощный, сопротивлением 1мОм. Таким образом у меня получилось добиться задержки отключения питания помпы после отключения котла в 1мин.40сек.

Полный размер
Если взять резистор большего сопротивления, то задержка будет больше.
Так например я пробовал брать резистор в 450кОм — задержка была 28 сек., с резистором в 280кОм — 6 сек, а на резисторе в 2 мОм помпа не отключалась 40 минут. Расчетное сопротивление 280 кОм. По факту вышел 1мОм.
Для того, что бы была индикация работы отопителя нужно разъем №5 кнопки парктроника подключить к управляющему разъему питания №4 реле 23.3777. Индикация будет срабатывать как от механического нажатия на кнопку, так и при включении с брелка с помощью радио реле.
Все подключение велось в правом пороге и под центральной консолью приборов.

Полный размер
Жгут проводов в пороге водительской двери.
Провод от дополнительного насоса в салоне нашел, подключатся к нему не стал, решил использовать провод, который идет на датчик температуры под лобовым стеклом.

Полный размер
Как раз этот провод больше не используется и его можно было ликвидировать. Припаял к нему провод управления с реле 454.3747 в пороге и сделал разводку с диодом по схеме возле доп. насоса.

Полный размер
Место установки реле и радио модуля.
Можно внедрить в схему заднюю печку на 1 скорости, подключив через диод тот же управляющий pin #4 к проводу 1й скорости.
После всех проделанных манипуляций печка заработала в режиме автономки.

Полный размер
Желтый индикатор кнопки парктроника сигнализирует работу автаномки.
p.s. Расцветка проводов может отличатся от года выпуска и марки авто.
Всем добра!
www.drive2.ru
Дело было в далеком 2010 году). Купив машину и поездив первую зиму на дизеле, пришел к выводу, что надо придумать какой-то подогреватель, либо вообще зимой не ездить. Кстати и зимы тогда, помнится, были посуровее… До работы 5 мин езды, так в -15 теплый воздух начинал дуть в салоне тока по приезду), не говоря про холодные запуски, аккум и все остальное. Подвернулась случайно задаром бензиновая, решил взять, и подумав, договорился в одной конторе в Ратомке ее проверить и махнуть на дизельную. Оказалось у нее был косяк с мозгами, так что махнулись с приличной доплатой(. Достался мне сам догреватель, насосик циркуляционный и топливный, недельный таймер (не родной правда), шланги, проводка. Сегодня информации по догревателям и вебастам на каждом углу, так что нет смысла переписывать еще раз очевидные истины)

Полный размер

Полный размер

Полный размер

Полный размер

Полный размер

Полный размер

Полный размер

Полный размер
www.drive2.ru
Всем привет.
Сделал давненько, но как то не было времени описать))
Итак приступим…
Сперва был сделан Eberspächer D5WZ.заменена свеча накала тут и ремонт рециркуляционного насоса тут
Эберка штатно запускалась с кнопки на панели.мини таймера не было.поэтому решино было переделать догревалку в автономку при помощи пульта ДУ.
Искал пульт.нашёл.купил.=)
Смотреть тут.
и понеслась.=)
1) Нашёл схему переделки + немного доработал.друг помог с советами.за что огромное ему спасибо.vadik638

От по такой схеме подключал

Простая.

Готовая к использыванию…

плата от пульта ДУ

Так выглядит закрытая…

Плата от пульта ДУ + так называемый преобазователь в — 12 В
2) Прикупил диоды

повыпаивал с плат у знакомого)))
3) Потом приступил к резке и пайке.=).Сперва снял снял сидуху чтоб добратся к проводам эбера…(жгут с проводами был помечен при установке его на машину)

Как то так…

Жгут проводов от Эберки…

Нужны только ети 2 проводка (согласно схемы).режим и впаиваем диоды…

На рециркуляционный насос впаял диоды побольше.

врезался.впаял диоды и заизолировал…

концы которые будут идти к реле припаял к

от так…

или так.)

Брал простую реллюху…
Так же вивел на панель красный диод.что было видно от чего работает Эбер.от штатной кнопки или от пульта ДУ
Смотрите как всё получилось и работает.=)
Думаю всё наглядно понятно.
Спасибо всем за внимание.
Всегда ваш
Drukon33
www.drive2.ru

Всем привет!
думаю не для кого не секрет, что дизельные шаран/гэлакси/альхамбра штатно с завода комплектовались дизельными догревателями ОЖ фирмы Eberspacher.
дорестайловые комплектовались 3-х кВт-ными D3WZ и 4-х кВт-ными D4WS.
рестайлы до 2003 года 5-ти кВт-ными D5WZ и D5WS соответственно.
про фейслифт после 2003 года говорить не хочу, там убожеские D5Z-F, D5S-F и иже с ними, кучу проблем они создают в виду своего крайне не удачного конструктива.
так вот у меня стоял D3WZ, как и у всех под днищем. конечно же он не работал (о его ремонте тоже напишу в др. записи), я его успешно починил, переделал в предпусковик, но 3 кВт мне показалось мало! тогда я купил себе D5WZ, свой D3WZ продал и пользовался я D5WZ до тех пор, пока мне не подвернулся D5WSC по очень привлекательной цене! 🙂
от D5WZ котел D5WSC отличает то, что у последнего все в едином корпусе, и насос ОЖ — он же циркуляционный, и топливный — он же дозировочный, (на это указывает последняя буква С в названии — Compact), и то что он изначально был автономным (это буква S — Standheizung), т.е. после отключения он будет прокачивать ОЖ по контуру в течении 2-х минут охлаждая камеру сгорания и это заложено заводом.
а так, как догреватель стоит под днищем в средней части кузова, то его вечно закидывает грязью и от этого его корпус постоянно страдает.
я котел перенес под капот (крепление не облагородил еще пока) и сделал подогрев картера двигателя энергией отработанных газов котла.
теперь теплая не только ОЖ, но и масло и при запуске температура падает с 90 не до 70, а до 80, чему я несказанно рад 🙂
я уже не один такой котел расковырял и отремонтировал, с десяток точно, так что если у кого будет вопросы, обращайтесь.
любителям пофилосьфствовать на тему энергопотребления скажу, что котел берет 44Вт в час, что в переводе на амперы что-то в районе 3,6А получается, а АКБ у меня 100 А/ч, вот и считайте 🙂
далее последуют фотки без описалова, если что заинтересует — вэлкам 🙂
















www.drive2.ru
Настоящее руководство имеет рекомендательный характер и относится к автомобилю Hyundai Santa Fe с дизельным двигателем, модельного ряда 2012 г.
Предполагается, что в конструкцию автомобиля не были внесены такие технические изменения путем установки дополнительного оборудования, которые могли бы повлиять на описанный ниже порядок установки. В противном случае, в зависимости от модификации и оснащения, порядок установки может отличаться от описанного в настоящем руководстве.
ИНФОРМАЦИЯ О ПРАВОМЕРНОСТИ ИСПОЛЬЗОВАНИЯ ИНСТРУКЦИИ
Инструкция по установке справедлива для автомобилей, объем двигателя и коробка передач которых соответствует данным представленным в таблице.
Технические характеристики автомобиля, варианты.
Объем двигателя л.с./кВт Коробка передач
2199 см3 197/147 6 AT
6 AT – 6-ступенчатая автоматическая коробка передач
ВНИМАНИЕ!
Данная инструкция по установке не распространяется на автомобили с правым рулем.
На модели автомобилей, не перечисленные в данной инструкции, установка не рекомендуется.
ПЕРВЫЙ ЗАПУСК ОТОПИТЕЛЯ
После установки отопителя проверить, хорошо ли установлены и закреплены все провода, хомуты, электрические соединения.
Соблюдать указания изготовителя автомобиля при заполнении жидкостной системы отопления.
Удалить воздух из системы жидкостного отопления.
Во время первого запуска проверить жидкостной контур и трубки подачи топлива на предмет утечек.
Если возникают неисправности с отопителем при первом запуске, то необходимо воспользоваться диагностическим оборудованием для устранения неполадок.
КОМПЛЕКТ ОТОПИТЕЛЯ ДЛЯ УСТАНОВКИ
Кол-во Название Каталожный номер
1 D5WSC с монтажным комплектом 25 2390 05 00 00
1 IPCU-реле 24 0273 00 00 00
1 Гофрошланг 10 2114 25 02 00
1 Теплоизолирующий рукав 25 1676 80 00 01
1 Втулка (проход пластика) 20 1549 65 00 02
1 Втулка проходная 22 1000 50 10 01
1 Тосольный шланг* 20 1690 81 00 01
1 Устройство управления**
* — тосольный шланг необходим для автомобиля с турбонаддувом.
** — устройство управления комплектуется по желанию заказчика
ВРЕМЯ МОНТАЖА
Рекомендуемое время для установки отопителя – 8 н/ч.
ВНИМАНИЕ!
Данный монтажный комплект содержит всё необходимое оборудование для установки отопителя на автомобили, указанные в этой инструкции.
НЕОБХОДИМЫЙ СПЕЦИАЛЬНЫЙ ИНСТРУМЕНТ
Динамометрический ключ (5…50 Nm)
Клещи для штатных хомутов
Инструмент для обжима клемм
МОМЕНТЫ ЗАТЯЖЕК
Если момент затяжки не указан, затянуть резьбовое соединение согласно таблице.
Вид резьбового соединения Момент затяжки
М6 10 Nm
М8 20 Nm
М10 45 Nm
Схема установки отопителя

Схема установки отопителя
Hydronic устанавливается спереди, слева по направлению движения автомобиля.
1. Отопитель
2. Глушитель отопителя
3. Забор воздуха
4. Устройство управления
5. Реле
6. Предохранители
7. Забор топлива
Место установки отопителя

Подготовка места установки отопителя
Демонтировать передний бампер, также снять корпус воздушного фильтра и аккумуляторную батарею.
Снять заднее сиденье для получения доступа к лючку модуля топливного насоса.
Место установки отопителя – под левой блок-фарой, на лонжероне.
Удалить ребро балки, сделав пропилы, как показано на фото.
Острые кромки следует скруглить и обработать антикоррозионным составом.
Используя, как шаблон, кронштейн от отопителя, просверлить отверстия Ø9 мм под резьбовые втулки и закрепить его с помощью болтов М6, входящих в монтажный комплект. При необходимости использовать амортизаторы.
Для нижних точек крепления использовать монтажные пластины из установочного комплекта.
Установить отопитель на монтажный кронштейн с помощью специального болта из монтажного комплекта.
Дубликат заводской таблички приклеить в моторном отсеке на видном месте; стереть с него все годы, кроме текущего.
Подача воздуха в камеру сгорания и отвод отработанных газов

Подача воздуха в камеру сгорания и отвод отработанных газов
Закрепить трубку забора воздуха хомутами, входящими в стандартный монтажный комплект. Выходное отверстие воздушного патрубка не должно быть направлено в сторону движения автомобиля.
В самой нижней точке воздушного патрубка рекомендуется просверлить отверстие диаметром 2,5-3 мм для дренажа конденсата.
Установить глушитель с помощью Г-образного кронштейна в штатное отверстие для крепления отопителя.
ОСТОРОЖНО
Ввиду высоких температур выхлопных газов нужно следить, чтобы выхлопной трубопровод находился на достаточном расстоянии от шлангов, жгутов электрических проводов и других элементов автомобиля.
При необходимости использовать Теплоизолирующий рукав (№ 25 1676 80 0001), втулку (проход пластика) (№20 1549 65 00 02).
От входящего в стандартный монтажный комплект выхлопного трубопровода отрезать две части по месту и закрепить хомутами на патрубках глушителя и выхлопном патрубке отопителя.
На выходном патрубке глушителя закрепить оставшуюся часть выхлопного трубопровода и вывести его под днище автомобиля.
Рекомендуется использовать теплоизолирующий рукав.
Выходное отверстие выхлопной трубы не должно быть направлено в сторону движения автомобиля, а также на узлы и агрегаты, которые могут пострадать от воздействия высоких температур выхлопных газов.
Подача топлива

Подача топлива
ОПАСНОСТЬ
Перед установкой топливной системы снять крышку топливного бака, провентилировать. После монтажа – закрыть.
Демонтировать лючок модуля топливного насоса. Отключить электрические и топливные разъемы. Извлечь модуль топливного насоса.
Просверлить отверстие диаметром 8,5-9 мм в модуле топливного насоса, как показано на фото.
Топливозаборник изогнуть по месту, как показано на фото. Следует обратить внимание, что топливозаборник не должен создавать помех подвижным частям модуля топливного насоса таким, как поплавок датчика уровня топлива и пр.
Установить топливозаборник в модуль топливного насоса, предварительно укоротив его до нужной длинны. Учитывая глубину топливного бака, рекомендуется оставлять примерно 25мм от дна.
Закрепить топливозаборник гайкой, входящей в комплект. Извлечь из топливозаборника леску.
ВНИМАНИЕ!
Не допускается каким-либо образом увеличивать длину топливопровода!
На трубку топливозабрника установить топливопровод 4×2 (синего цвета) с помощью резинового шланга l=50 мм. Соединение зафиксировать хомутами, входящими в монтажный комплект. Установить штатные топливные и электрические разъемы на свои места.
Проложить топливопровод к отопителю вдоль штатного топливопровода, зафиксировав его пластиковыми стяжками.
ВНИМАНИЕ!
При соединении топливных проводок и шлангов всегда соединять их встык, чтобы исключить возможность образования пузырей.
Подсоединить топлипровод к отопителю, зафиксировав соединение хомутами.
Подключение к штатной системе отопления автомобиля.

Принципиальная схема подключения к системе охлаждения.
Принципиальная схема подключения отопителя к жидкостной системе автомобиля показана на рисунке
1. Отопитель Hydronic.
2. Соединительные элементы.
3. Теплообменник отопителя салона.
4. Двигатель автомобиля.
Подсоединить водяные патрубки отопителя к системе охлаждения автомобиля в соответствии со схемой, показанной на рисунке

Подключение к штатной системе отопления автомобиля.
ОСТОРОЖНО
Перед подключением к системе охлаждения автомобиля необходимо слить охлаждающую жидкость.
При монтаже жидкостных шлангов исключить их перетирание.
Подсоединить водяные патрубки к отопителю и закрепить их хомутами, входящими в комплект.
ВНИМАНИЕ!
Следует учитывать направление потока охлаждающей жидкости. При необходимости рекомендуется изучить техническую документацию на данную модель автомобиля.
Проложить водяные патрубки от отпителя к месту врезки, таким образом, чтобы исключить их контакт с подвижными частями автомобиля и зафиксировать их пластиковыми стяжками.
При необходимости использовать гофрошланг.
Соединение водяных патрубков следует выполнять при помощи латунных втулок и металлических хомутов, входящих в монтажный комплект.
Монтаж электропроводки.

Электрическая схема управления климат-контроля и вентиляции
ОСТОРОЖНО
Цвета проводов могут не совпадать!
Ознакомиться с технической документацией для данного автомобиля (электрические схемы управления климат-контроля и вентиляции)
Условные обозначения:
Реле (2.5.7) – Реле управления вентилятором салона, входит в стандартный монтажный комплект отопителя;
Предохранитель (2.7.5) — Предохранитель вентилятора системы охлаждения автомобиля, входит в стандартный монтажный комплект отопителя;
(2.1) – Блок управления отопителя;
IPCU – интеллектуальное программируемое реле, служит для управления скоростью вращения вентилятора салона, приобретается отдельно.
Параметры IPCU-реле для программирования:
Делитель напряжения.
Напряжение второй скорости вращения вентилятора – 3,5 В.

Монтаж электрооборудования
ОСТОРОЖНО
Перед началом проведения монтажа электрооборудования вынуть предохранители отопителя из колодки.
Установить на кронштейн, входящий в монтажный комплект, колодку реле и колодку с предохранителями.
Вынуть предохранители.
Подключить красный (+) и коричневый (-) провода отопителя к аккумуляторной батарее.
Допускается коричневый (-) провод отопителя подсоединять к штатному месту подсоединения массы на кузове автомобиля.
Просверлить отверстие из моторного отсека в салон автомобиля диаметром 20-21 мм для прокладки жгута электрических проводов. Края отверстия рекомендуется обработать антикоррозионным составом.
В отверстие установить резиновую проходную втулку и протянуть жгут в салон автомобиля.
Разрезать бело-черный провод 3х-контактного разъема контроллера вентилятора и произвести электрические подключения в соответствии со схемой, представленной на рисунке.
IPCU-реле установить в штатное резьбовое отверстие при помощи болта М6, которое находится за перчаточным ящиком справа.
Схема подключения IPCU – реле.
IPCU – реле следует подключать в соответствии с обозначениями, указанными на рисунке.
ВНИМАНИЕ!
Обозначения контактов указаны со стороны проводов!
Разрезать красный провод 2х-контактного разъема питания вентилятора и произвести электрические подключения в соответствии со схемой, представленной на рисунке.
Соединения электрических проводов следует выполнять при помощи обжимных разъемов, входящих в монтажный комплект.
Установка устройства управления

Установка устройства управления
Проложить кабель управления к месту установки Минитаймер. Отмерить и отрезать лишнюю длину проводов кабеля. Обжать провода контактными клеммами из комплекта Минитаймер. Установить колодку из комплекта Минитаймер на контакты проводов кабеля управления от отопителя.
Окончание монтажа.

Окончание монтажа.
Подсоединить аккумуляторную батарею автомобиля. Установить предохранители в колодку отопителя. Установить все демонтированные детали. Проверить, хорошо ли установлены и закреплены все провода, хомуты, электрические соединения. Удалить воздух из системы жидкостного охлаждения и проверить герметичность всех соединений. Рекомендуется полное соблюдение всех указаний изготовителя автомобиля при заполнении системы жидкостного отопления и удаления воздуха из нее. Закрепить все свободно лежащие провода фиксирующими лентами. Соблюдайте инструкции и правила техники безопасности, содержащиеся в техническом описании.
ВНИМАНИЕ!
Для правильного функционирования Hydronic, перед тем как выключить зажигание, кран отопителя салона должен быть максимально открытым (положение High), положение воздушной заслонки в позиции «обдув стекла».
Данное руководство по установке предпускового подогревателя жидкости двигателя Eberspacher Hydronic D5W SC (Эберспехер Гидроник 5 кВт, компакт), описывает схему установки, так называемая, своеобразная карта монтажа, с картинками, фотографиями и схемами. При желании возможен так же монтаж и любого другого оборудования, подогревателя двигателя, имеющего схожие технические данные, допустим Webasto Thermo Top Evo 5D (Вебасто Термо Топ Эво 5)
www.drive2.com