Всем доброго здравия!
После появления первой ошибки я приобрел себе elm327 bluetooth mini v1.5

elm327 bluetooth mini v1.5
и он верой правдой служил мне с 2012-ого года и в этом году случилось следующее:
надо было помочь другу определить ошибку на Opel Astra C, попытались просканировать ошибки, но не тут то было. Смартфон с программой Torque Pro ни в какую не хотел видеть сам адаптер. думал может с машиной не то, поставил на свою машинку… таже хрень.
Работала она после всего этого следующим образом:
При подключении в разъем OBDII перемиговали все светодиоды один раз и гасли кроме красного, красный светодиод постоянно светил, блютуз соединение устанавливалось но Torque Pro показывал что с адаптером нет связи.
Искал много в гугле что это с моим адаптером но не нашел решение проблемы с моими симптомами, а у многих такая же проблема, ни кто не заморачивался и заказывали новые адаптеры, так как стоят они копейки. Решил и я заказать новый, но пришла ко мне версия 2.1 я ее протестировал, и она мне не понравилась так как после чтения ошибок пропадала связь с ЭБУ и стал искать дальше в чем беда с моим старым адаптером, случайно наткнулся на один форум где кто то починил свой адаптер заменив спаленный стабилизатор напряжения, симптомы у него были другие, но в коментариях прочел что один чувак ни вчем не разбираясь тоже поменял стабилизатор и у него все заработало. И я с надеждой тоже заменил данный стабилизатор и о чудо мой старенький адптер версии 1,5 тоже заработал!
Теперь по делу:
Горит у них в большинстве случаев стабилизатор напряжения HT7550-1

вот так он выглядить

На нижней плате, выделен красным
Данного стабилизатора в наличии у нас в магазинах радиодеталей не оказалось по этому я реши поставить аналогичный (78L05) только одна беда, у них не совпадают выводы, решил не заморачиваться и поставил стабилизатор в корпусе ТО-92 его ножки можно тосовать как угодно

Чтобы было понятие какую ножку куда клеить
все картинки скачивал с гугл поиска, так как решил сюда написать только после того как заклеил корпус, извините если кого обидел нарушив авторские права
Цена вопроса: 10 ₽ Пробег: 120000 км
Нравится 48 Поделиться: Подписаться на машину
www.drive2.ru
Выбрал я себе машину, в которой нет бортового компьютера. Однако я знал о существовании недорогих диагностических адаптеров на базе ELM327. Заказал почти сразу после покупки машины. Заказал у китайцев, на AliExpress. Заявлена поддержка всех протоколов OBD.

Попытка номер 1
Получил. Бегом к машине. Подключился к адаптеру с планшета и дальше никак, нет подключения к ЭБУ. Лазил в настройках, читал форумы. Обычно все сводится к «ты неправильно настроил». На страничке Torque в Google Play написано «Если вы покупаете одну из дешевого фарфора OBD2 ELM327 Bluetooth адаптеры от Ebay / амазонка, то убедитесь, что у вас есть хорошая политика возвращается с продавцом, как совсем немногие из дешевых единиц являются дефектными и «перестать работать» / и т.д.» Ладно, ищем дальше.



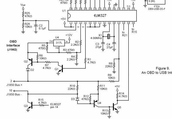
Маркировка на схеме: MCP2515
Смотрим на схему из официального даташита на elm327 Пытаемся определить злополучный транзистор.

Часть схемы, связанная с SAE J1850

Желтым выделены контакты 2 и 10
Они не припаяны, более того, видно, что там нет даже контактных площадок, к которым можно их припаять. Нераспаянные транзисторы (выделены зеленым) тоже не имеют к ним отношения, судя по дорожкам. И тут я обратил внимание на саму микросхему ELM327, точнее на ту, на которую она похожа.
Оригинальная ELM327 — это микроконтроллер PIC18F2480 с прошивкой. Однако стоит такая схема с прошивкой 800 р. (это в России, розничная цена одной микросхемы, понятно что оптом дешевле), без прошивки, голый контроллер — минимум 200 р. (даже у китайцев). Дорого! И решили китайцы сэкономить. Зачем нам старые протоколы, их давно ни кто не использует. И отказались. Выкинули вообще микроконтроллер, вместо него поставили преобразователь шины CAN (используется в более современных авто) MCP2515 (можно найти за 40 р.) и все. Таким образом, в данном адаптере нет поддержки SAE J1850. Этот адаптер не имеет ни чего общего с ELM327. И настраивать что-то бесполезно.

Попытка номер 2
Заглядываю внутрь через небольшое отверстие.

Знакомый красный текстолит, я понял, что этот тоже не будет работать. И действительно, к ЭБУ он не подключился. Видимо китайцы постепенно снижают издержки производства. Может быть большие адаптеры они еще не тронули, хотя вряд ли, уж очень дешево получается. Зато можно кому-нибудь подарить, у кого заработает.
На следующий день поехал в юлмарт и купил Roadweler за 950 р. Договорился о возврате, ибо цена уже существенная. Вышел из магазина воткнул адаптер и сразу же подключился, не настраивая ни чего.

Попытка номер 3, удачная
UPD. О Forscan.
После разговора с bari2, решил закапаться дальше в даташит на ELM.
Кроме протокола физического уровня (SAE J1850 и др.). Товарищи из поднебесной решили не повторять программную часть адаптера. Настоящий адаптер (и его клоны) имеют ряд собственных AT команд, отвечающих за настройку микросхемы (клоны так же получили поддержку этих команд ибо прошивка слизана полностью). А вот в новой версии ряд команд не работает или работает неверно (тема на сайте forscan).
Поэтому forscan может не работать, но OBDII программы работать будут.
Вывод: халява кончилась.
www.drive2.ru
Были в хозяйстве 2 адаптера, один с USB интерфейсом, другой с Bluetooth. Чтобы адаптера работали полноценно для моего Ford Focus II (а CAN шина фордов сидит на двух скоростях, средней и высокой). Вот список, что на чем сидит:
Модули, подключенные к высокоскоростной шине:
— Прикупил 2 переключателя 6 пиновых, чтобы переключаться с высокой на среднюю и обратно.
— С ffclub.ru была взята схема:
— Далее берем паяльник в руки и вперед. Часик работы и все, смотрим что получилось:
На смартфоне устанавливаем программу Android Torque или подобные, подключаем Bluetooth в диагностическую колодку, устанавливаем соединение и все, на смартфоне видим параметры работы двигателя, ошибки (если есть таковы), и прочие функции.

Схема

Полный размер
Внутренности (чип) USB адаптера

Полный размер
Внутренности (чип) USB адаптера FTDI

Полный размер
Внутренности (чип) Bluetooth адаптера








Цена вопроса: 100 ₽ Пробег: 11000 км
Нравится 91 Поделиться: Подписаться на машину
www.drive2.ru

В самом начале, проверяем работу OBDII адаптера и только после начинаем его переделывать! В противном случаи многие переделывали сгоревшие адаптеры. =)
# Помните, все что вы делаете, вы делаете на свой страх и риск! И не забывайте сохранять исходную конфигурацию в файл перед редактированием.
Вступление:
ELM327 — Диагностический адаптер с входом для авто OBD II и входом для компьютера USB. Поддерживает работу на OS windows XP/7.
Возможности: Диагностика неисправностей / сброс ошибок / прошивка модулей / откл-вкл функций автомобиля (в том числе скрытых функций авто) / привязка ключей зажигания / настройка работы модулей и многое другое…
Для Focus/Mondeo/Kuga — энтузиастами была создана программа ELMConfig, которую можно скачать бесплатно с официального форума программиста. С ней может работать даже малоопытный пользователь ПК.
Купить ELM327 можно как в Китаи так и в РФ. Для прошивок и работы с модулям обязательно только USB адаптер! bluetooth — не поддерживает высокую скорость + может выдавать сбои в работе, следствии чего можно частично записать модуль и машина попросту не заведется.
Для полноценной работы с ELMConfig, адаптер должен поддерживать (HS-CAN) высоко скоростную шину и (MS-CAN) средне скоростную шину. Большая часть скрытых возможностей и настроить на Focus 2 доступны по MS-CAN шине. По этому нам необходимо переделать стандартный ELM327 адаптер на работу обоих шин (Изначально он поддерживает только HS-CAN шину)
Для переделки нам потребуется:
1. Адаптер ELM327 USB
2. Тумблер на 6 пин
3. Проводок 20см
4. Паяльник + припой/кислота
5. Отвертка (Плюс)
Ну и как всегда, прямые руки =)
1. Разбираем корпус ELM327
Для этого необходимо отодрать края наклейки и открутить 4 болта


В итоге мы получим рабочий адаптер ELM327 поддерживающий Высокую скорость (HS-CAN) и Среднюю (MS-CAN)

В следующих статьях будем учиться работать с ELMConfig. А точнее как и что правильно делать =)
Будьте осторожнее при пайке тумблера! Если вы перегреете, не будет работать. Обязательно по окончанию прозвоните контакты тумблера!
# Если статья была полезной, не забывайте делиться с другими читателями. Вам не сложно, а мне приятно!
Читайте так-же по теме…
— ELM327 vs ELS27,выбор OBD адаптера
— Доработка ELM327,поддержка двух CAN-шин
— Расшифровка кода ошибок
— Управления опциями FF2 через ELMConfig Часть 1 | Часть 2 | Часть 3 | Часть 4 | Часть 5
— Программное обеспечение (ПО)
— Чип-тюнинг замена PCM прошивки своими руками [1.4-1.6]
— Диагностика неисправности подушек безопасности
— Программирование ключей зажигания Ford Focus 2
— VID-блок, инструкция как сделать конфигурацию с нуля.
www.drive2.ru
=========================== Добавлено 05.07.16 ========================
((Добавлено 05.07.16: повторная попытка подключения с использованием последней версии Torque 1.8.92 не получилась… Версия 1.8.56 работает! Через раз… Будем разбираться…
А вообще… впредь буду использовать только Vgate iCar 2…
Пришел iCar 2 v1.5 с ARM чипом, все работает…
================================ основной текст ==============================
Основные программы предполагаемые к использованию в целях диагностики: Torque и SZ-Viewer .
—————————————————————————————————————————-
Забегая вперед: поставил в интерфейсе Torque протокол ISO 14230-4 (fast init, 10.4k baud)
[[ ISO 14230-4 (KWP FAST) ]] вместо Auto… и свершилось чудо, ЭБУ подключился!
——————————————————————————————————————————
Заказывал на eBay ELM327 mini v1.5 ! (специально, типа, стабильнее прошивка)

Mini ELM327 OBD2 II Bluetooth (синий)

Полный размер
ELM327 mini v2.1

Полный размер
ELM327 mini v2.1

Полный размер
BK3231Q + MCP2515 + TJA1040
Потребление 23-26 мА. На разъеме OBD напряжение всегда в наличии.
Будем пробовать обновленный Софт. Со смартфоном alcatel one touch pop c5 5036d
Настройку проводил в соответствии с инструкцией.
На авто не заработало сразу… решил попробовать в лабораторных условиях:
(без авто), просто подключил 12 В от источника на столе.
В этом режиме работает так:
Torque запускается, обнаруживает адаптер,
значёк адаптера в левом верхнем углу горит постоянно в течении 55 сек,
при этом растет число «Счетчик ошибок адаптера» (2 other faults),
после этого начинает мигать… связь с адаптером по Bluetooth теряется.
Отключаем от адаптера 12 В, …, включаем, …через 7 — 15 секунд адаптер виден (значёк адаптера начал гореть постоянно, мигает значек поиска ЭБУ), через 55 секунд значек адаптера начинает мигать, потеря Bluetooth… и т.д.
…
Тоже самое происходит и в авто, и при включенном зажигании, и при работающем двигателе…
Мак адрес синего адаптера 66:35:56:78:90:AB.
Версию адаптера смартфон alcatel one touch pop c5 5036d не показал…
Sony показал версию адаптера V2.1 .
Вот информация о версиях, которую хотелось бы подтвердить или опровергнуть:


Испытания с этим адаптером временно прекратил, т.к. пришел ELM327 BlueTooth (Vgate iCar 2).
ELM327 BlueTooth (Vgate iCar 2) заработал с Torque (1.8.52) и на нем выяснилось, что работа с лианой возможна при использовании протоколов, которые устанавливаются в профиле авто:
= Automatic — Thorough porotocol scan
= Automatic — Fast porotocol scan
= ISO 14230-4 (fast init, 10.4k baud) [[ она же ISO 14230-4 (KWP FAST) ]]
при установке других профилей не работает…
Возвратившись к ELM327 mini v2.1 Bluetooth (синий), выбрал принудительно в профиле авто протокол
ISO 14230-4 (fast init, 10.4k baud).
И свершилось чудо, ЭБУ подключился!
… …
Работа с адаптером посредством терминала «Elm327 OBD Terminal» без подключения к авто:
Команды:
AT I Команда запроса о типе базового процессора сканера (идентификация) ATI
AT Z [reset all] Команда сброса сканера, всех его настроек в исходное (заводское) состояние.
AT D [set all to Default] Команда сброса всех параметров сканера в исходное настроенное пользователем состояние
запрос:ati; ответ: ELM327 v2.1
запрос:atz; ответ: ELM327 v2.1
запрос:atd; ответ: ?
запрос:atpc; ответ: ok
запрос:atal; ответ: ?
запрос:atrv; ответ: 0.7 [[неправильно отображает напряжение, В]]
запрос:ath0; ответ: ok
запрос:ath2; ответ: ok
запрос:atsp0; ответ: ok
…
запрос:atsp5; ответ: ok [[Установить протокол ISO 14230-4 (fast init, 10.4k baud)]]
запрос:atdp; ответ: ISO 14230-4 (KWP FAST) [[Показать протокол]]
…
Как выявить кривые адаптеры 1.
Результаты на моем синем:
SendCommand:ATAL HandleReply: ? [[должно быть ОК]]
SendCommand:ATIB10 HandleReply: ELM327 v2.1 — [[должно быть ОК]]
SendCommand:ATSH8111F1 HandleReply: OK
SendCommand:ATST32 HandleReply: OK
SendCommand:ATSW00 HandleReply: ? [[должно быть ОК]]
SZ-Viewer.
Как выявить кривые адаптеры 2.
1. Наиболее распространенный вид подделок не понимает команду ATD.
ATD — это команда ELM327, которая похожа на ATZ, но работает быстрее, поскольку не делает сброс самого адаптера, а лишь сбрасывает настройки. Активно используется в SZ-Viewer.
Команда поддерживается настоящим ELM327 с самой первой версии. Поддерживается нормальными китайскими ELM327 версии 1.5. А вот поддельные 2.1 эту команду вообще не знают. Поэтому вместо сброса настроек и ответа OK выдают вопросительный знак.
В SZ-Viewer адаптеры, которые не понимают ATD, обозначаются символом [D] в сообщении об подделке
C программой SZ-Viewer такой адаптер не работает.
2. Большая часть подделок определяется первым способом, но пользователям SZ-Viewer попадались подделки когда, проблема возникает на команде ATTP.
Как и ATD, команда ATTP на практике редко применяется, хотя ее использование считается более правильным, чем более популярной ATSP.
ATSP — это установка протокола с его запоминанием… но использование ATSP влечет за собой кучу проблем. Разработчики ELM327 даже начали подставлять «костыли» в виде команды ATSP00 и т.д. и т.п.
В SZ используtncz более безопасная команда ATTP при каждом соединении, поскольку, в отличие от SP (Set Protocol), команда TP (Try Protocol) не ломает настройку по умолчанию. Но так забавно получилось, что ATTP вызывает проблемы на подделках, которые, на удивление, понимают ATD. В SZ-Viewer такие поддельные адаптеры обозначаются [TP]. В оригинальных же ELM327 ATTP поддерживается изначально (с версии 1.0). В китайских 1.5 она тоже работает без проблем.
www.drive2.ru
Всем привет.
Поддался и я на очередной «маст хев», речь идет о ELM327 v1.5.

Полный размер
ELM327 v1.5

Полный размер
ELM327 v1.5
Хочу уберечь тех, кто будет заказывать адаптеры из поднебесной. Когда я взял первый адаптер, я был не очень осведомлен о том, что это такое и с чем его едят. Пока искал адаптер, установил на телефон Pyren.
И вот, получаю я адаптер и мчусь в авто. Подключаю его в диагностический разъем, включаю полное зажигание, сопрягаю телефон с адаптером и… и тишина. Не подключается и все. Но я его пару раз пере подключил, ну вроде работает.
Я сделал первым делом то что хотел, сменил язык, интервал до ТО и еще что то(есть записи в БЖ Renault Megane II GrandTour 1.5 DCI). Далее долго не пользовался, и при очередной попытке диагностики, сканер напрочь отказался подключатся к ЭБУ. Я своими вопросами реально запарил amokkspb(прости дружище), думал что проблема даже в самом диагностическом разъеме.
Но нет, проблема как раз в адаптере. Хотя он, по проверкам, версии 1.5. Опять на помощь пришел amokkspb. Увидел у него ссылку #55 Диагностика своими руками на адаптеры версии 1.5, заказал и себе. Самая быстрая доставка с Китая, заказал 1.03 а 9.03 он уже был на почтовом отделении(сам в шоке). Вот ссылка на сам адаптер ссылка
Этот новый адаптер подключился с первого раза без каких либо вопросов.
Могу уверенно заявить, при выборе адаптера ELM327, обращайте внимание и уточняйте, какой у него чип, должен быть PIC18F25K80.
Ну и пару фото для сравнения и понимания.

Полный размер
правильный ELM327 v1.5, чип PIC18F25K80

Полный размер
правильный ELM327 v1.5, чип PIC18F25K80

Полный размер
правильный ELM327 v1.5, чип PIC18F25K80

Полный размер
этот глючный, с каплей

Полный размер
этот глючный, с каплей

Полный размер
визуальное отличие
Нравится 141 Поделиться: Подписаться на автора
www.drive2.ru
Думаю, уже все в курсе, что к нашим машинкам можно подключаться через диагностический разъем и считывать инфу через пк. Вот несколько примеров: раз и два.
Было решено проверить работоспособность этого подключения. На ali был куплен вот такой блютуз адаптер

ELM327 V1.5 OBD2 II Bluetooth

Получилось как-то так:

вот такой колхоз
На ноут ставим программулину Forscan, единственную которая по отзывам удачно считывает показания с машины. Получаем достаточно большой список считываемых датчиков (на скринах ниже не все, но и работоспособность всех я не проверял).

Экран с датчиками можно настроить

Графики в реальном времени — круто!

Пояснения к обозначениям
Всё было бы хорошо, если бы не несколько неприятных моментов…
1. Проблема в низкой скорости передачи данных
По сути программа считывает данные, субъективно, около 3 раз в секунду. Этого будет достаточно, если вам нужно видеть только кол-во оборотов или только текущую скорость, но если вы настроите свой экран минимум на 5-10 датчиков, то будете получать приличную задержку с обновлением информации на экране.
2. Пока не удалось прочесть ошибки.
У меня неисправен ABS. Через OBD пока не удалось прочесть ни одной ошибки. Пишет, что ошибок нет. Есть подозрение, что это касается только ошибок ABS, так как у этого модуля отдельные мозги.
3. Нет рабочего приложения под Android или iOS
Была идея вмонтировать китайский планшетник на андроиде, чтобы он мог выдавать всякую полезную информацию о машине на экран. С OBD2 теоретически открывались широкие возможности, однако оказалось, что кроме Forscan ни одна другая программа ни на какой ОС наши мазды не читает.
Скорее всего секрет в каких-то специфических командах для БК и во мне теплилась надежда, что, узнав специфику этих команд возможно научить другие проги работать с нашими машинами.
Но переписка с разработчиками android приложений и сидение часами с OBD консолью в машине ничего не дала. А в тех. поддержке Forscan сказали, что проект закрытый и секретов своего успеха они раскрывать не собираются.
UPD. Официальный ответ от FORScan Team про приложения для мобильных систем.
«Добрый день,
Версия для Android находится в разработке. Приоритеты и порядок выхода мобильных версий: iOS, Android, WinPhone 8.
По сроки сказать сложно, т.к. в настоящее время проект разрабатывается в свободное время и кол-во этого времени труднопрогнозируемо. Планировали выпустить до Нового Года, но к сожалению уже не успеваем. Хоть бы iOS успеть выдать к этому времени.
С уважением,
FORScan Team»
UPD 2. Программы под мобильные ОС будут платными. 🙂
Android версия сейчас находится на стадии бета тестирования: forscan.org/forum/viewtopic.php?f=12&t=983
КАКИЕ МАШИНЫ ЧИТАЮТСЯ ПО OBD? ПОЧЕМУ МОЯ МАЗДА НЕ ЧИТАЕТСЯ?
Некоторые авто не возможно диагностировать таким способом. В основном — это рестайлинговые модели (были выпущены после 1996 года). Косвенным признаком читаемости машины через OBD служит наличие 5 вольт, на контакте KLN или MEN (см. картинку в начале записи).
Всё зависит от версии ЭБУ, которую можно узнать по маркировке на самом блоке. Следующие блоки успешно читаются OBD адаптером:
Mitsubishi Electric part no.: E2T86886M, Z5B5 18 881A
Mitsubishi Electric part no.: E2T86886M2 Z5B5-18-881B
Mitsubishi Electric part no.: E2T86886M3 Z5B5-18-881С
А эти НЕ читаются:
Mitsubishi Electric part no.: E2T81671M Z509-18-881B
КАКОЙ ПРОТОКОЛ ИСПОЛЬЗУЕТСЯ?
Предположительно K-Line ISO 9141-2 FORD
www.drive2.ru